Hentaixxx
关怀版
主页
政务公开
渝快办
互动交流
专题专栏
主页
>
政府信息公开
>
法定主动公开内容
>
重大项目
>
项目清单
[索引号]
11500000009275780L/2024-00001
[ 发文字号 ]
[ 主题分类 ]
重大项目建设
[ 发布机构 ]
市政府办公厅
[ 成文日期 ]
2024-08-07
[ 体裁分类 ]
其他
[ 发布日期 ]
2024-08-07
关于做好2018年市级重点项目实施有关工作的通知
关于做好2018年市级重点项目实施有关工作的通知_项目清单_Hentaixxx
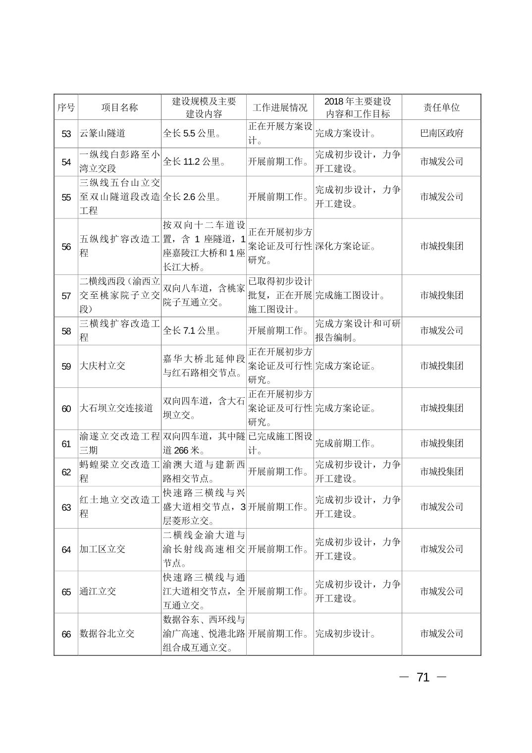
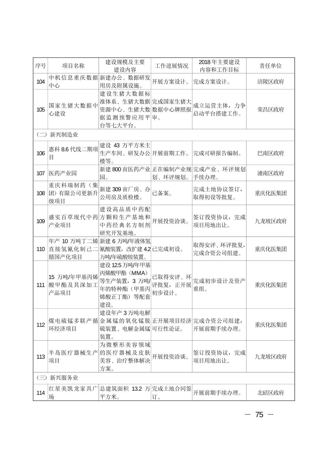
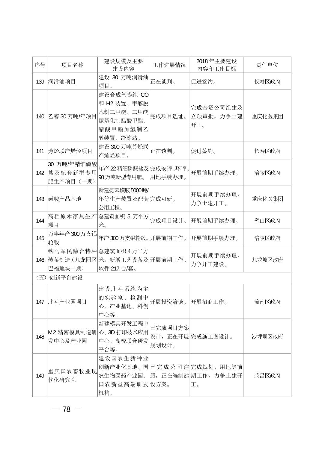
返回顶部